Visions of cybernetic organizations
This Week: BambooAI, conscientiousness, platform battle spaces, cybernetic organizations
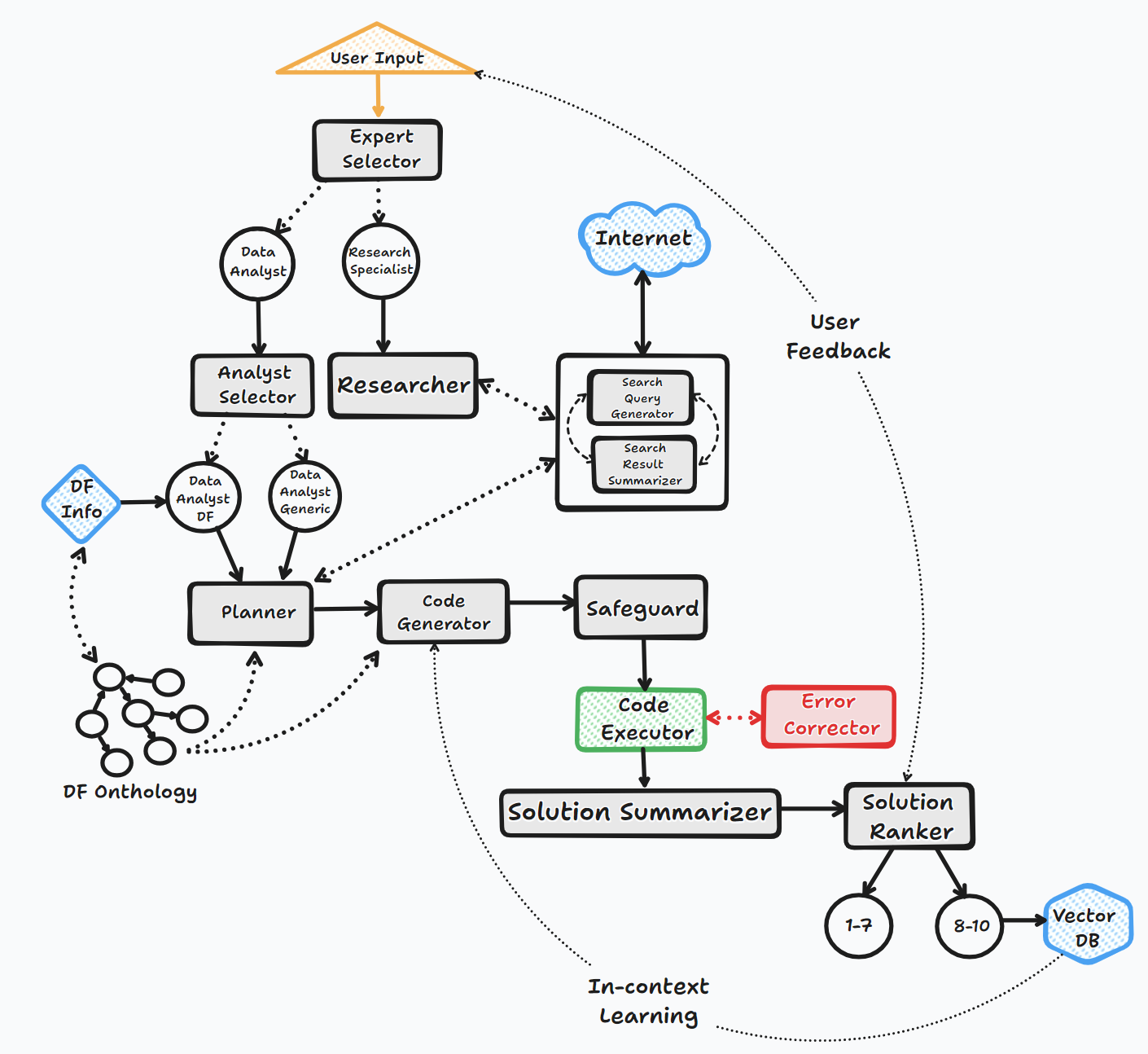
BambooAI
The architect knew to include a dataframe ontology.
A lightweight library that leverages Language Models (LLMs) to enable natural language interactions, allowing you to source and converse with data.

The BambooAI library is an experimental tool that utilizes Large Language Models (LLMs) to facilitate data analysis, making it more accessible to users, including those without programming expertise. It functions as an assistant for research and data analysis, allowing users to interact with their data through natural language. Users can supply their own datasets or BambooAI can assist in sourcing the necessary data. The tool also integrates internet searches and accesses external APIs to enhance its functionality.
BambooAI processes natural language queries about datasets and can generate and execute Python code for data analysis and visualization. This enables users to derive insights from their data without extensive coding knowledge. Users simply input their dataset, ask questions in simple English, and BambooAI provides the answers, along with visualizations if needed, to help understand the data better.
BambooAI aims to augment the capabilities of data analysts across all levels. It simplifies data analysis and visualization, helping to streamline workflows. The library is designed to be user-friendly, efficient, and adaptable to meet various needs.
“The onthology is custom for each dataframe type, and needs to be defined by the user…this feature significantly improves performance, and quality of the solution.”
https://github.com/pgalko/BambooAI?tab=readme-ov-file
When conscientious employees meet intelligent machines
When good people meet good technology
“While we acknowledge the consensus that conscientious is “the most valid personality predictor” of performance (Dudley et al., 2006: 40), we submit that this consensus requires an important degree of contextualization with regard to the types of technology used by these employees. As our results show, conscientious (orderly) employees may experience lower levels of efficacy and higher levels of ambiguity when it comes to both understanding and going beyond the expectations of their work roles.”

“In the 20th century, conscientiousness came to be seen as the most prominent personality trait in terms of performance, due in part to these employees’ proficiency with the technology of that century. Yet 21st-century intelligent machines give reason to doubt this consensus. Indeed, we find that working with intelligent machines may be non-complementary for conscientious employees, thus creating a context wherein these employees’ performance is not what would otherwise be expected.”
Man Tang, P., Koopman, J., McClean, S. T., Zhang, J. H., Li, C. H., De Cremer, D., ... & Ng, C. T. S. (2022). When conscientious employees meet intelligent machines: An integrative approach inspired by complementarity theory and role theory. Academy of Management journal, 65(3), 1019-1054.
Digital battlegrounds
What if we hired agents that were aligned with our incentives? Would they bend the knee?

“However, it is imperative that digital platforms are, at the very least, understood; and, based on our comprehensive review of the digital platform governance literatures, we submit that a critical missing link to gaining that understanding is directly related to the power dynamics that lie within and emanate from the manner in which platforms are both free spaces and battlegrounds. This requires developing a deeper knowledge of the multiplicity of force relations as they manifest in the digital age.”
Hunt, R. A., Townsend, D. M., Simpson, J. J., Nugent, R., Stallkamp, M., & Bozdag, E. (2024). Digital battlegrounds: The power dynamics and governance of contemporary platforms. Academy of Management Annals, (ja), annals-2022.
Visions of cybernetic organizations
Rational, Purpose, Value
“So we apparently must accept that cybernetic technologies will eventually—and perhaps sooner than later—provide man and management with very effective techniques for self-regulating processes and environment control. The capacity definitively to control is best taken as a foregone conclusion. We live in a time when to be “radical” in one's outlook is a most “conservative” position.”

“We have been describing a vision of cybernetic organizations in which formal leadership will diminish as a visible force, imposing naive images of “order” and “control” on recalcitrant organizations. Instead, the Taoist principle of inaction (wu wei) would tend to prevail: “Do nothing, yet there is nothing that is not done.”

“To say it once again: the information technology certainly need not lead men from an image of being “cogs in a wheel” in yesterday's machinery of industrialization, to a vision of being “bits in a circuit” in tomorrow's cybernated organizations. Quite the opposite is very possible, although certainly not assured. To increase the probability that our emerging organizational environment tends more toward euphoric than the paranoid vision, there is urgent need for full appreciation of the latently destructive forces which inhere in cybernetic arrangements.”
Ericson, R. F. (1972). Visions of cybernetic organizations. Academy of Management Journal, 15(4), 427-443.
Reader Feedback
“Could an agent to be trained to align with the way that I make decisions under uncertainty?”
Footnotes
I listened to some frustration at what I’d call cyclical enthusiasm. That it’s is destructive to business building. On one level, the goal of many (most?) capital allocators is to generate a return. On another level, a system of activities wrapped in a legal structure ought to, doesn’t always become a business. There may be a value misalignment somewhere? Which sectors are particularly susceptible so cyclical enthusiasm?
Never miss a single issue
Subscribe now to get the gatodo newsletter delivered straight to your inbox https://www.gatodo.com/#/portal/signup